반응형
Transformer 배경 설명
- Transformer는 Google Brain이 2017년 "Attention is All You Need"라는 논문에서 제안된 딥러닝 모델이다.
- Transformer는 기존 자연어 처리 분야에서 주로 사용되던 RNN, LSTM 같은 순환 신경망 모델 중심의 처리 방법의 대안을 제공하여, 현재는 자연어 처리 분야에서 가장 널리 사용되는 모델 중 하나가 되었다.
사전 지식
- 기존의 순환 신경망을 사용한 자연어 처리는 아래와 같이 Encoder를 이용해서 Context를 생성하고, Decoder를 따르는 구조를 가졌다.

Abstract
- 기존의(당시) 자연어 처리 분야의 논문에서는 Encoder와 Decoder에 복잡한 순환 모델이나 CNN 구조를 적용하는 방법이 지배적 이었다.
- 이 논문에서는 Transformer라는 Attention 메커니즘만 사용한 모델을 제안한다.
- 실험에서 Transformer는 기존 모델에 비해 병렬적으로 학습하여, 더 빠른 시간에 학습하였음에도, 번역 분야에서 압도적인 성능을 보여준다.
Introduction
- 순환 모델에서는 일반적으로 Sequence를 처리하기 위해, 각 시간축을 따라 데이터를 참조한다. (즉, t 지점의 Feature를 생성하기 위해서는 t-1 까지의 값을 모두 참조해야한다.)
- 이러한 구조는 전시점의 데이터들을 함께 필요로하기 때문에, 긴 sequence를 처리할 때(Sequential computation), 메모리 제약이 많이 걸린다. (학습 시, 병렬 처리가 어렵다.)
- Sequential computation을 효율적으로 수행하기 위해, 여러 방법(Factorization trick, Conditional computation, 보통은 참조하는 시간 값을 줄이거나 뽑는 방법을 사용함) 등의 방법이 나왔지만, 근본적인 순환 모델의 한계(Sequential 구조때문에 메모리 제약이 큼, 병렬 처리가 어려움)는 극복하지 못한다.
- 이 논문에서는 순환 모델이 아닌, 전체를 Attention 메커니즘으로 처리하여, input과 output간 global 의존성을 모델링하는 "Transformer" 구조를 제안한다.
Background
- Sequential computation을 줄이기 위해, CNN을 사용한 여러 논문들이 있었지만, 이 구조들로는 Input과 Output의 관계를 모델링하기는 어려움.
- Transformer에는 "Multi-Head Attention" 메커니즘을 사용해서 여러 sequence의 Attention을 독립적으로 계산하고, 이를 결합해서, input과 output간 global 의존성을 모델링한다.
- "Self-attention" ("infra-attention"이라고도 함, input sequence의 각 위치에서 다른 위치들과의 상관 관계를 계산하는 기법)을 사용함.
- "End-to-end memory network" 구조로 구성된다.
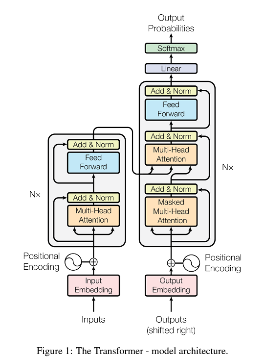
Model Architecture
- 기본적으로, Transformer의 Encoder와 Decoder의 각 Layer들은 1) self-attention과 2) point-wise fully connected layer들로 구성된다.

- Encoder
- Encoder는 동일한 6개의 layer들로 구성되어 있다. (그림에서 N=6)
- 각 layer들은 2개의 sub layer들로 구성되어 있고, 각각 multi-header self-attention layer와 position-wise fully connected layer이다.
- 각 sub-layer들에는 residual connection을 연결해주었고, Layer Normalization(각 시점마다의 Normalization을 수행, 각 시점마다의 데이터 분포가 달라지는 것을 방지해줌)을 처리했다.
- Decoder
- Decoder도 동일한 6개의 layer들로 구성되어 있다.
- Encoder의 2개의 sub layer(multi-header self-attention layer와 position-wise fully connected layer)에 추가적으로 encoder들의 output에 multi-head attention을 처리해줄 layer를 추가하여, Decoder의 각 layer를 구성한다.
- Encoder와 마찬가지로 각 sub-layer들에는 residual connection과 Layer Normalization 과정이 포함된다.
- Decoder는 후속 데이터를 참조하면 안되기 때문에(실제 데이터에는 후속 데이터를 볼 수 없기 때문), self-attention sub-layer를 개조하여, masking을 구현했다.
- Transformer에서 사용되는 Attention
- Scaled Dot-Product Attention : Query와 Key 사이의 유사도에 기반하여 Attention을 구하는 방식을 사용한다. 유사도 계산은 Attention Function에서 자주 사용하는 Dot Product를 기반해서 구한다. (빠르고, 공간 효율적이여서) scaling factor인 sqrt(d_k)를 나눠주는 이유는 d_k가 큰 값을 가질 때, Dot Product 값이 너무 커져서, Gradient가 매우 작아질 수 있기 떄문이다.


→ 의미 : Query가 Key와 얼마나 유사한지에 따라 Value에 Attention을 가하겠다. (유사할수록 많이)
- Multi-Head Attention : Query, Key, Value를 그냥 사용하는 것보다 각각 학습된 Weight들을 곱해준(Linearly Projection) 값을 사용하는 것이 효율적이라고 한다.(논문에서) Query, Key, Value를 Linearly Projection한 값으로 Scaled Dot-Product Attention을 구한 후, 각 값들을 concatenate 하고, 다시 그것에 Weight를 곱해서 Multi-Head Attention을 구한다.


- Transformer에서 Attention은 어떻게 사용되나?
- Transformer에는 3가지 방식으로 multi-head attention을 사용한다.
- "Encoder-Decoder Attention" : Decoder의 이전 시전 값과 현재 시점 값으로 구한 self-attention 값을 query로, Encoder들의 output을 이용하여 key, value를 구해서 multi-head attention을 적용한다. Decoder의 각 위치가 Input Sequence의 모든 위치들을 참조하도록 도와준다.
- Encoder는 self-attention layer들을 가지고 있다. Key, Query, Value는 모두 Encoder의 전 Layer의 Output이다. Encoder의 각 위치가 다른 위치들의 값을 참조하도록 도와준다.
- Decoder 단에도 self-attention layer들이 있다. Decoder의 각 위치가 다른 포지션을 참조하도록 해준다. (다만, 다음 시점의 데이터들은 참조하면 안되기 때문에 masking한다. )
- 특히, 2,3번의 self-attention은 RNN을 사용하지 않고도, Sequence 데이터 처리에서 다른 시점의 데이터들을 참조할 수 있도록 한다.
- Attention을 정리하면 다음과 같다.
- Transformer에는 3가지 방식으로 multi-head attention을 사용한다.

| Attention | 인자 | 의미 |
| 1. Encoder-Decoder Attention | Q : Decoder 단의 Vector K : Encoder 단의 Vector V : Encoder 단의 Vector |
현시점의 Decoder의 Vector 값이 Encoder 단에서의 Vector 값과의 유사도 만큼, Encoder 값을 참조하는 가중치를 조정하겠다는 의미 |
| 2. Encoder Self-Attention | Q : Encoder단의 Vector K : Encoder 단의 Vector V : Encoder 단의 Vector |
현시점의 Encoder의 Vector 값과, Sequence 내 다른 Encoder 단의 Vector 값과 유사도를 측정하여 참조하는 가중치를 조정하겠다는 의미 → Sequence 내 다른 값도 함께 참조 가능 (RNN 기능을 self-attention으로 구현) |
| 3. Decoder Self-Attention | Q : Decoder 단의 Vector K : Decoder 단의 Vector V : Decoder 단의 Vector |
현시점의 Decoder 의 Vector 값과, 이전 시점의 Decoder Vector 값과 유사도를 측정하여 참조하는 가중치를 조정하겠다는 의미 → Sequence 내 다른 Decoder 값도 함께 참조 가능 |
- Position-wise Feed-Forward Networks : 앞서 말한대로, Encoder의 2번째, Decoder의 3번째 sub-layer는아래와 같은 fully-connected layer와 Relu로 구성되어 있다.

- Embeddings and Softmax : Embedding으로는 학습된 Embedding을 사용함. Decoder Output을 다음 Token의 확률로 변환하기 위해 Linear Transformation과 Softmax를 이용한다.
- Position Encoding : Input Sequence의 단어 위치 정보를 Embedding에 추가해서, 단어의 순서 정보를 이용할 수 있도록 Position Encoding을 사용. Position Encoding을 단어의 Embedding Vector에 더해서 사용.

Results
- 기계 번역 : WMT 2014 English-to-German translation, English-to-French translation에서 State-of-the-arts 달성
- 영어 문장 구문 분석 : 언어 모델의 일반화를 위한 실험, Task 튜닝 없이도 거의 SOTA에 근접한 성능 달성
출처
Vaswani, A., Shazeer, N., Parmar, N., Uszkoreit, J., Jones, L., Gomez, A. N., ... & Polosukhin, I. (2017). Attention is all you need. In Advances in neural information processing systems (pp. 5998-6008).